注意
转到末尾 下载完整的示例代码。
使用 XGBoost 模型转换管道¶
sklearn-onnx 只将 scikit-learn 模型转换为 ONNX,但许多库实现了 scikit-learn API,以便将它们的模型包含在 scikit-learn 管道中。本示例考虑一个包含 XGBoost 模型的管道。只要 sklearn-onnx 知道与 XGBClassifier 关联的转换器,它就可以转换整个管道。让我们看看如何实现这一点。
训练 XGBoost 分类器¶
import os
import numpy
import matplotlib.pyplot as plt
import onnx
from onnx.tools.net_drawer import GetPydotGraph, GetOpNodeProducer
import onnxruntime as rt
import sklearn
from sklearn.datasets import load_iris
from sklearn.pipeline import Pipeline
from sklearn.preprocessing import StandardScaler
import xgboost
from xgboost import XGBClassifier
import skl2onnx
from skl2onnx.common.data_types import FloatTensorType
from skl2onnx import convert_sklearn, update_registered_converter
from skl2onnx.common.shape_calculator import (
calculate_linear_classifier_output_shapes,
)
import onnxmltools
from onnxmltools.convert.xgboost.operator_converters.XGBoost import (
convert_xgboost,
)
import onnxmltools.convert.common.data_types
data = load_iris()
X = data.data[:, :2]
y = data.target
ind = numpy.arange(X.shape[0])
numpy.random.shuffle(ind)
X = X[ind, :].copy()
y = y[ind].copy()
pipe = Pipeline([("scaler", StandardScaler()), ("lgbm", XGBClassifier(n_estimators=3))])
pipe.fit(X, y)
# The conversion fails but it is expected.
try:
convert_sklearn(
pipe,
"pipeline_xgboost",
[("input", FloatTensorType([None, 2]))],
target_opset={"": 12, "ai.onnx.ml": 2},
)
except Exception as e:
print(e)
# The error message tells no converter was found
# for XGBoost models. By default, *sklearn-onnx*
# only handles models from *scikit-learn* but it can
# be extended to every model following *scikit-learn*
# API as long as the module knows there exists a converter
# for every model used in a pipeline. That's why
# we need to register a converter.
Unable to find a shape calculator for type '<class 'xgboost.sklearn.XGBClassifier'>'.
It usually means the pipeline being converted contains a
transformer or a predictor with no corresponding converter
implemented in sklearn-onnx. If the converted is implemented
in another library, you need to register
the converted so that it can be used by sklearn-onnx (function
update_registered_converter). If the model is not yet covered
by sklearn-onnx, you may raise an issue to
https://github.com/onnx/sklearn-onnx/issues
to get the converter implemented or even contribute to the
project. If the model is a custom model, a new converter must
be implemented. Examples can be found in the gallery.
注册 XGBClassifier 的转换器¶
转换器实现在 onnxmltools 中: onnxmltools…XGBoost.py。以及形状计算器: onnxmltools…Classifier.py。
然后我们导入转换器和形状计算器。
现在注册新的转换器。
update_registered_converter(
XGBClassifier,
"XGBoostXGBClassifier",
calculate_linear_classifier_output_shapes,
convert_xgboost,
options={"nocl": [True, False], "zipmap": [True, False, "columns"]},
)
再次转换¶
model_onnx = convert_sklearn(
pipe,
"pipeline_xgboost",
[("input", FloatTensorType([None, 2]))],
target_opset={"": 12, "ai.onnx.ml": 2},
)
# And save.
with open("pipeline_xgboost.onnx", "wb") as f:
f.write(model_onnx.SerializeToString())
比较预测¶
使用 XGBoost 进行预测。
print("predict", pipe.predict(X[:5]))
print("predict_proba", pipe.predict_proba(X[:1]))
predict [1 2 0 0 2]
predict_proba [[0.16737716 0.48578635 0.34683657]]
使用 onnxruntime 的预测。
sess = rt.InferenceSession("pipeline_xgboost.onnx", providers=["CPUExecutionProvider"])
pred_onx = sess.run(None, {"input": X[:5].astype(numpy.float32)})
print("predict", pred_onx[0])
print("predict_proba", pred_onx[1][:1])
predict [1 2 0 0 2]
predict_proba [{0: 0.16737714409828186, 1: 0.4857862889766693, 2: 0.34683650732040405}]
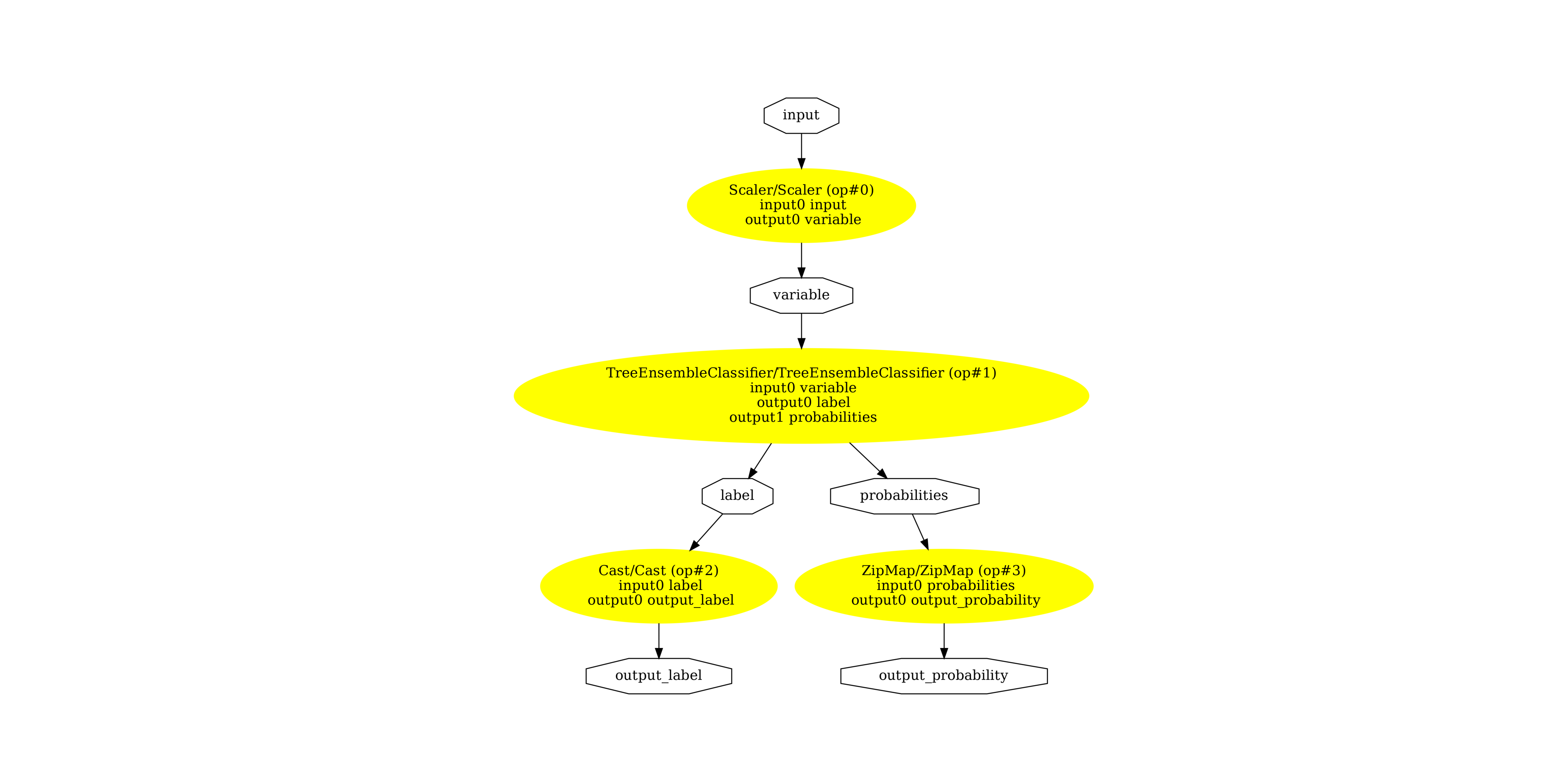
显示 ONNX 图¶
pydot_graph = GetPydotGraph(
model_onnx.graph,
name=model_onnx.graph.name,
rankdir="TB",
node_producer=GetOpNodeProducer(
"docstring", color="yellow", fillcolor="yellow", style="filled"
),
)
pydot_graph.write_dot("pipeline.dot")
os.system("dot -O -Gdpi=300 -Tpng pipeline.dot")
image = plt.imread("pipeline.dot.png")
fig, ax = plt.subplots(figsize=(40, 20))
ax.imshow(image)
ax.axis("off")

(np.float64(-0.5), np.float64(2485.5), np.float64(2558.5), np.float64(-0.5))
此示例使用的版本
print("numpy:", numpy.__version__)
print("scikit-learn:", sklearn.__version__)
print("onnx: ", onnx.__version__)
print("onnxruntime: ", rt.__version__)
print("skl2onnx: ", skl2onnx.__version__)
print("onnxmltools: ", onnxmltools.__version__)
print("xgboost: ", xgboost.__version__)
numpy: 2.3.1
scikit-learn: 1.6.1
onnx: 1.19.0
onnxruntime: 1.23.0
skl2onnx: 1.19.1
onnxmltools: 1.14.0
xgboost: 3.0.2
脚本总运行时间: (0 分钟 4.342 秒)